1万次下载 评分:3.3 版本:6.0 更新时间:2021-08-30 15:41:41 大小:3.36MB 软件介绍
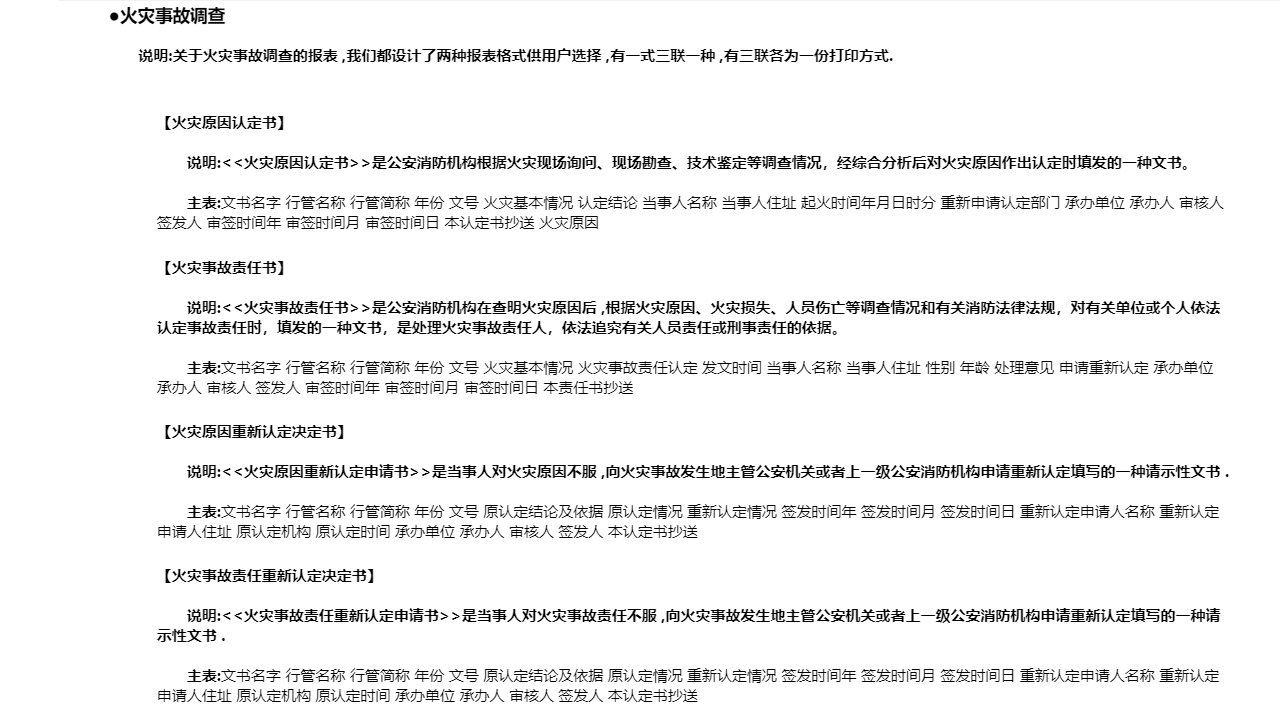
《消防文书管理系统》严格按照新式样要求,完整比对消防文书(式样),采用数字控制技术认真制作,生成的消防文书完全符合规定的要求。内含七种意见书,四种火灾事故调查书,两种处罚决定书,两种立案处罚审批表,五种通知书,一种告知笔录和两种处罚告知书的具体应用和统计处理。系统集消防常用文书的制作、保存、输出、查询等管理于一体,使用该系统可以高效的制作、保存、管理和查询各种标准的消防文书。系统为每一种文书提供了文书仿真输入,可以快速输入系统形成文书的必须内容,而不必把文书的所有内容都输入电脑,系统为您生成标准格式的文书文件。可以直接打印使用;同时,系统自动保存了您的文书内容,可以随时根据各种条件查阅和应用已经下发的文书。使消防监督检查更加规范,案件卷宗更加整洁。通过查询分析可以帮助单位领导进行监督管理和指挥决策。该系统的应用必将使消防监督质量得到显著提高。
本产品为非注册版应用程序,可以长期使用,没有时间限制。该版本与注册版的区别除打印功能受限制以外,其他在功能上和注册版的单机版在功能上是完全一样的。 同时注册版还可以提供网络版,可以在互联网、局域网环境下使用,并同时支持电脑和手机等设备共享信息数据。确保应用符合用户的真正需求。该系统整体构架简单,用户容易上手,操作快捷、方便,性能高效、强大。本软件由宏达软件发布,宏达软件提供几十个行业的管理软件使用和产品二次开发服务以及各行业管理软件的定制开发服务。如果希望使用功能完整的版本,请与我们联系,购买收费的注册版,并获得更好的服务。另外系统的开发性比较好,支持二次开发功能。
软件截图
![图片[1]-宏达消防文书管理系统 6.0-外行下载站](https://img.wai99.com/appstore/adp/capture/8942-2021-08-281630145009940.png)
![图片[2]-宏达消防文书管理系统 6.0-外行下载站](https://img.wai99.com/appstore/adp/capture/2028-2021-08-281630145009940.png)
![图片[3]-宏达消防文书管理系统 6.0-外行下载站](https://img.wai99.com/appstore/adp/capture/4365-2021-08-281630145009940.png)
软件更新
1.性能优化,提升软件体验
2.优化客户端对新系统兼容性
软件官网
https://www.hongdafires.com
软件综述
宏达消防文书管理系统(消防档案管理系统)是一款针对消防行业需求打造的文书档案管理软件,具备以下优点:
1. 规范化管理:
* 遵循国家消防档案管理规范,确保文书档案的规范化管理。
* 提供标准的文档模板和归档目录,便于统一归档和检索。
2. 电子化归档:
* 将消防文书档案电子化,实现无纸化管理,提高档案管理效率。
* 支持多种文件格式,包括 PDF、Word、Excel 等。
3. 权限控制:
* 提供灵活的权限控制机制,确保档案的安全性和保密性。
* 不同用户可根据权限访问和操作不同的档案。
4. 快速检索:
* 提供强大的全文检索功能,可快速在档案中查找所需内容。
* 支持多种检索条件,如关键词、文件类型、时间范围等。
5. 数据备份:
* 具备完善的数据备份机制,确保档案数据的安全性和可用性。
* 支持多种备份方式,如本地备份、云备份等。
6. 数据统计:
* 提供数据统计功能,帮助用户了解档案管理情况。
* 可生成各种统计图表和报表,便于分析和决策。
7. 其他功能:
* 支持文档批注、协作编辑和版本控制等功能。
* 提供移动端APP,方便随时随地管理档案。
总体评价:
宏达消防文书管理系统是一款功能全面、易于使用的消防档案管理软件,可以帮助消防单位规范化、电子化管理消防文书档案,提高管理效率和安全保障。












暂无评论内容